Asian Countries List
Indonesia
- Trademark Indonesia
- Patent Indonesia
- Industrial Design Indonesia
- Copyright Indonesia
INDONESIA TRADEMARK REGISTRATION PROCESS
We will process your trademark registration in Indonesia through the step listed below. Please notice that each step can be requested independently:
- Trademark Pre-Filing Search
To check the availability and registrability of your trademark in Indonesia. (Duration: 7 working days) - Trademark Filing an Application / Examination
To prepare, execute and file your trademark application to Indonesia Trademark Registry. (Duration: Approximately 12 months) - Trademark Publication & Registration
Once Notice of Acceptance is received from Trademark Registry, we will arrange your trademark for publication in Government gazette. Should NO opposition raised within the period, registration certificate will be issued you thereafter. (Duration: Approximately 3 months)
Documents Required:-
- Logo, Brand Name, Slogan, Label in software copy (Jpeg, pdf, png, gif format)
- Trademark Classification or specification of goods and services
- Applicant’s name and address
- Power of Attorney
- Declaration / Statement of Ownership
Estimated Time Frame for a Smooth Trademark Application
- 12 to 24 months
Trademark Renewal
- 10 Years
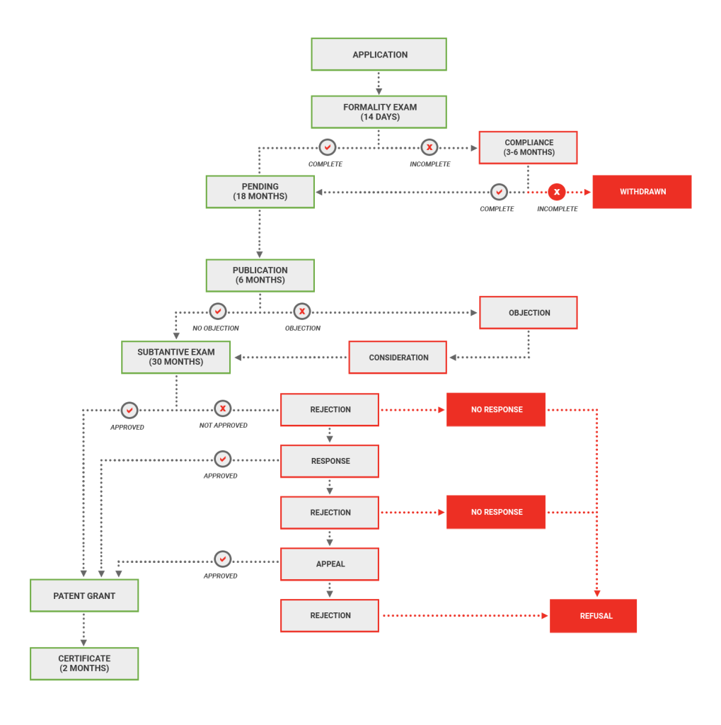
INDONESIA PATENT REGISTRATION PROCESS
Flowchart of registration process for a patent application in Indonesia, from application to grant.

INDONESIA INDUSTRIAL DESIGN MALAYSIA
Flowchart of registration process for an industrial design (ID) application in Indonesia, from application to grant.

INDONESIA COPYRIGHT REGISTRATION PROCESS
All of the arts are creative expressions of the human mind and are expressed visually, through writing, through sound, through movement, in 3D and in multimedia format. All of these expressions from human mind are called works which can be paintings, poems, novels, articles, drawings, photos, plays, choreography, sculptures, movies, computer games, application software and buildings.
Copyright and its related rights are essential to human creativity. It gives the creators incentives in the form of recognition and fair economic rewards. Creators are assured that their works can be disseminated without fear of unauthorized copying or piracy. This in turn helps increase access to and enhances the enjoyment of culture, knowledge, and entertainment all over the world.
As a general rule, an industrial design consists of:
- 3D features, such as shape of a product,
- 2D features, such as ornamentation, pattern lines or colour of a product; or
- A combination of one or more of such features.
In order to claim for Copyright, the idea or expression must be recorded in a material forms (CD, DVD, hard disk, thumb drive, SIM card or document).











