Senarai Negara-Negara Asia
Vietnam
- Cap Dagangan di Vietnam
- Paten di Vietnam
- Reka Bentuk Perindustrian di Thailand
- Hak Cipta Vietnam
PROSES PENDAFTARAN CAP DAGANGAN DI VIETNAM
Pihak kami akan menguruskan pendaftaran cap dagangan anda di Vietnam melalui langkah-langkah seperti berikut. Sila ambil perhatian bahawa setiap langkah boleh dimohon secara berasingan:
- Carian Pra-Pemfailan Cap Dagangan
Untuk menyemak ketersediaan dan kebolehdaftaran cap dagangan anda di Vietnam.
(Tempoh: 7 hari bekerja) - Pemfailan Permohonan / Pemeriksaan Cap DaganganUntuk menyediakan, melaksanakan dan memfailkan permohonan cap dagangan anda kepada Pejabat Pendaftaran Cap Dagangan Vietnam.
(Tempoh Jangka masa 12 bulan) - Penerbitan & Pendaftaran Cap Dagangan
Setelah Notis Penerimaan diterima daripada Pejabat Pendaftaran Cap Dagangan, pihak kami akan mengatur penerbitan cap dagangan anda dalam warta kerajaan. Sekiranya TIADA bantahan dikemukakan dalam tempoh yang ditetapkan, sijil pendaftaran akan dikeluarkan.
(Tempoh Jangka masa 3 bulan)
Dokumen yang Diperlukan:-
- Logo, Jenama, Slogan, Label dalam salinan perisian (format Jpeg, PDF, PNG, GIF)
- Klasifikasi Cap Dagangan atau spesifikasi barang dan perkhidmatan
- Nama dan alamat pemohon
- Surat Kuasa Wakil (Power of Attorney)
Anggaran Tempoh Masa bagi Permohonan Cap Dagangan yang Lancar
- 18 sehingga 24 bulan
Pembaharuan Cap Dagangan
- 10 Tahun
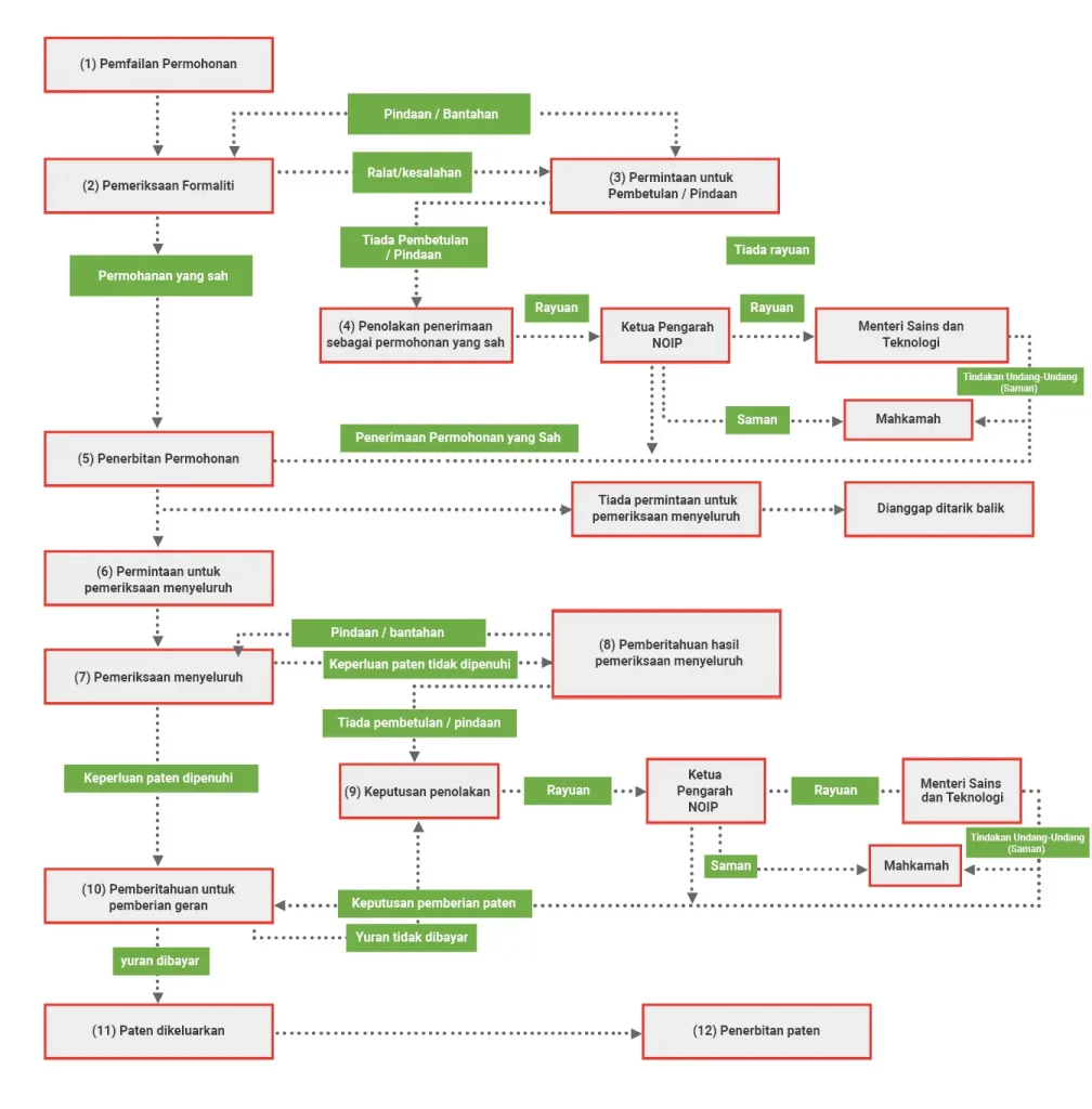
PROSES PENDAFTARAN PATEN DI VIETNAM
Carta alir proses pendaftaran permohonan paten di Vietnam, bermula dari permohonan sehingga pemberian geran paten.

© NOIP Vietnam
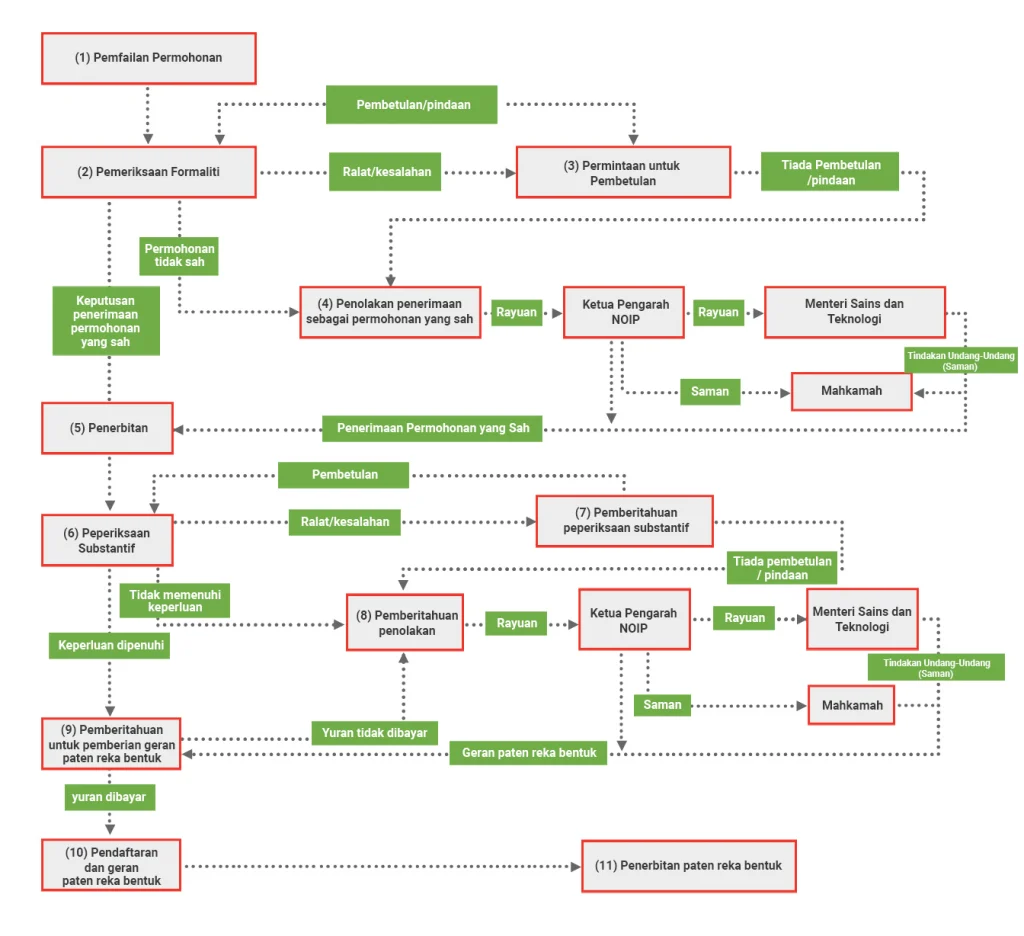
PROSES PENDAFTARAN REKA BENTUK PERINDUSTRIAN VIETNAM
Carta alir proses pendaftaran bagi permohonan reka bentuk perindustrian (ID) di Vietnam, daripada permohonan hingga pemberian geran.

© NOIP Vietnam
PROSES PENDAFTARAN HAK CIPTA DI VIETNAM
Semua bentuk seni adalah ekspresi kreatif minda manusia yang dinyatakan secara visual, melalui penulisan, bunyi, pergerakan, dalam bentuk 3D dan juga dalam format multimedia. Semua ekspresi ini dikenali sebagai karya, yang merangkumi lukisan, puisi, novel, artikel, lakaran, foto, drama, koreografi, arca, filem, permainan komputer, perisian aplikasi dan bangunan.
Hak cipta dan hak berkaitannya adalah penting untuk kreativiti manusia. Hal ini kerana, ia dapat memberi insentif kepada pencipta dalam bentuk pengiktirafan dan ganjaran ekonomi yang adil. Para pencipta dijamin bahawa karya mereka boleh dipaparkan tanpa rasa bimbang terhadap peniruan atau dicetak rompak. Ini seterusnya membantu meningkatkan akses dan taraf terhadap budaya, ilmu pengetahuan dan hiburan di seluruh dunia.
Secara amnya, reka bentuk industri terdiri daripada:
- Ciri-ciri 3D, seperti bentuk sesuatu produk,
- Ciri-ciri 2D, seperti hiasan, corak garisan atau warna sesuatu produk; atau
- Gabungan satu atau lebih daripada ciri-ciri tersebut.
Untuk membuat tuntutan hak cipta, idea atau ekspresi tersebut mestilah direkodkan dalam bentuk bahan fizikal (seperti CD, DVD, hard disk, pemacu USB, kad SIM atau dokumen).











