Senarai Negara-Negara Asia
Thailand
- Cap Dagangan di Thailand
- Paten di Thailand
- Reka Bentuk Perindustrian di Thailand
- Hak Cipta di Thailand
PROSES PENDAFTARAN CAP DAGANGAN DI THAILAND
Pihak kami akan menguruskan pendaftaran cap dagangan anda di Thailand melalui langkah-langkah berikut. Untuk makluman, setiap langkah boleh dimohon atau dilakuakan secara berasingan:
- Carian Pra-Pemfailan Cap Dagangan
Pihak kami akan menyemak ketersediaan dan kebolehdaftaran cap dagangan anda di Thailand.
(Tempoh: 7 hari bekerja) - Pemfailan Permohonan / Pemeriksaan Cap Dagangan
Pihak kami akan menyediakan, melaksanakan dan memfailkan permohonan cap dagangan anda kepada Pejabat Cap Dagangan Thailand.
Tempoh: (Janka masa 12 bulan) - Penerbitan & Pendaftaran Cap Dagangan
Setelah Notis Penerimaan diterima daripada Pejabat Cap Dagangan, pihak pihak kami akan mengatur penerbitan cap dagangan anda di warta kerajaan. Sekiranya, TIADA bantahan dikemukakan dalam tempoh yang ditetapkan, maka sijil pendaftaran akan dikeluarkan dan diberikan kepada anda.
(Tempoh: Jangka masa 3 bulan)
Dokumen yang Diperlukan:
- Logo, Nama Jenama, Slogan, Label dalam salinan perisian (format jpeg, pdf, png, gif)
- Klasifikasi cap dagangan atau spesifikasi barangan dan perkhidmatan
- Nama dan alamat Pemohon
- Surat Kuasa (Power of Attorney)
Anggaran Tempoh bagi Permohonan Cap Dagangan Yang Lancar
- 12 sehingga 15 bulan
Pembaharuan Cap Dagangan
- 10 tahun
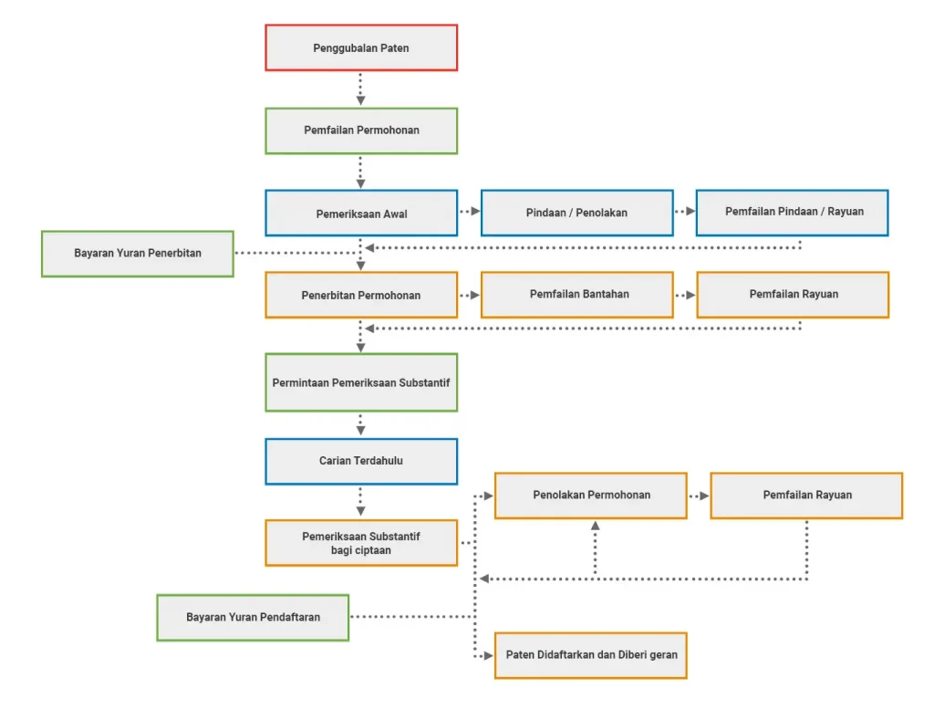
PROSES PENDAFTARAN PATEN DI THAILAND
Carta alir proses pendaftaran permohonan paten di Thailand, dari permohonan sehingga pemberian geran.

PROSES PENDAFTARAN REKA BENTUK PERINDUSTRIAN THAILAND
Carta alir proses pendaftaran bagi permohonan reka bentuk perindustrian (ID) di Thailand, daripada permohonan hingga pemberian geran.

PROSES PENDAFTARAN HAK CIPTA DI THAILAND
Semua seni adalah ekspresi kreatif dari minda manusia dan dinyatakan secara visual, melalui tulisan, bunyi, pergerakan, dalam bentuk 3D dan format multimedia. Semua ekspresi daripada minda manusia dipanggil sebagai karya, yang merangkumi lukisan, puisi, novel, artikel, lakaran, gambar, drama, koreografi, arca, filem, permainan komputer, perisian aplikasi dan bangunan.
Hak cipta dan hak yang berkaitan adalah penting kepada kreativiti manusia. Hal ini kerana, ia dapat memberi insentif kepada pencipta dalam bentuk pengiktirafan dan ganjaran ekonomi yang adil. Para pencipta dijamin bahawa karya mereka boleh disebarkan tanpa rasa takut terhadap penyalinan tidak sah ataupun cetak rompak. Ini seterusnya membantu meningkatkan akses dan tarag terhadap budaya ilmu pengetahuan dan hiburan di seluruh dunia.
Secara amnya, reka bentuk perindustrian terdiri daripada:
- Ciri-ciri 3D seperti bentuk produk,
- Ciri-ciri 2D seperti hiasan, corak garisan atau warna produk; atau
- Gabungan satu atau lebih daripada ciri-ciri tersebut.
Untuk menuntut hak cipta, idea atau ekspresi tersebut mesti direkodkan dalam bentuk material (CD, DVD, cakera keras, pemacu kilat, kad SIM atau dokumen).











