Senarai Negara-Negara Asia
Myanmar
- Cap Dagangan di Myanmar
- Paten di Myanmar
- Reka Bentuk Perindustrian di Myanmar
- Hak Cipta di Myanmar
PROSES PENDAFTARAN CAP DAGANGAN MYANMAR
Pihak kami akan menguruskan pendaftaran cap dagangan anda di Laos melalui langkah-langkah seperti berikut. Untuk makluman, setiap langkah boleh dilakukan secara berasingan:
- Carian Pra-Pemfailan Cap Dagangan
Untuk menyemak ketersediaan dan kebolehdaftaran cap dagangan anda di Laos.
(Tempoh: 7 hari bekerja) - Pemfailan Permohonan / Pemeriksaan Cap Dagangan
Untuk menyediakan, melaksanakan dan memfailkan permohonan cap dagangan anda kepada Pejabat Cap Dagangan Myanmar.
(Tempoh: Jangka masa 12 bulan) - Penerbitan & Pendaftaran Cap Dagangan
Setelah Notis Penerimaan diterima daripada Pejabat Cap Dagangan, pihak kami akan mengatur penerbitan cap dagangan anda di warta kerajaan. Sekiranya, TIADA bantahan dikemukakan dalam tempoh yang ditetapkan, sijil pendaftaran akan dikeluarkan kepada anda selepas itu.
(Tempoh: Jangka masa 3 bulan)
Dokumen Diperlukan:
- Logo, Nama Jenama, Slogan, Label dalam salinan perisian (format jpeg, pdf, png, gif)
- Pengelasan Cap Dagang atau spesifikasi barangan dan perkhidmatan
- Nama dan alamat pemohon
- Surat Kuasa (Power of Attorney)
- Pengisytiharan pemilikan
Anggaran Tempoh Masa untuk Permohonan Cap Dagangan yang Lancar:
- 12 sehingga 15 bulan
Pembaharuan Cap Dagangan:
- 10 tahun (akan dikemaskini)
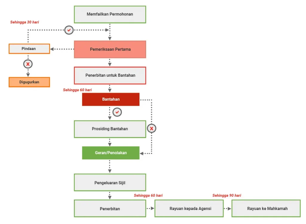
PROSES PENDAFTARAN PATEN DI MYANMAR
Carta alir proses pendaftaran bagi permohonan paten di Myanmar, dari permohonan sehingga geran. [BELUM BERKUAT KUASA]

© DIP Myanmar
PROSES PENDAFTARAN REKA BENTUK PERINDUSTRIAN DI MYANMAR
Carta alir proses pendaftaran bagi permohonan reka bentuk perindustrian di Myanmar, dari permohonan sehingga geran. [BELUM BERKUAT KUASA]

© DIP Myanmar
PROSES PENDAFTARAN HAK CIPTA DI MYANMAR
Semua bentuk seni adalah ekspresi kreatif daripada minda manusia yang dinyatakan secara visual, melalui penulisan, bunyi, pergerakan, dalam bentuk 3D dan dalam format multimedia. Semua ekspresi daripada minda manusia ini dipanggil sebagai karya yang boleh merangkumi lukisan, puisi, novel, artikel, lakaran, gambar foto, drama, koreografi, arca, filem, permainan komputer, aplikasi perisian dan bangunan.
Hak cipta dan hak yang berkaitan amat penting untuk kreativiti manusia. Ia memberi insentif kepada pencipta dalam bentuk pengiktirafan dan ganjaran ekonomi yang adil. Para pencipta dijamin bahawa karya mereka boleh dipaparkan tanpa rasa takut terhadap penyalinan tanpa kebenaran atau cetak rompak. Ini seterusnya membantu meningkatkan akses dan taraf terhadap budaya, ilmu pengetahuan dan hiburan di seluruh dunia.
Secara umum, reka bentuk industri terdiri daripada:
- Ciri 3D, seperti bentuk sesuatu produk,
- Ciri 2D, seperti hiasan, corak garisan atau warna produk; atau
- Gabungan satu atau lebih daripada ciri-ciri tersebut.
Untuk menuntut hak cipta, idea atau ekspresi mestilah dirakam dalam bentuk material (CD, DVD, cakera keras, pemacu USB, kad SIM atau dokumen).











