Senarai Negara-Negara Asia
Indonesia
- Cap Dagangan di Indonesia
- Paten di Indonesia
- Reka Bentuk Perindustrian di Indonesia
- Hak Cipta di Indonesia
PROSES PENDAFTARAN CAP DAGANGAN DI INDONESIA
Pihak kami akan menjalankan proses pendaftaran cap dagangan anda di Indonesia melalui langkah-langkah yang berikut. Setiap langkah boleh dimohon secara berasingan:
- Carian Pra-Pemfailan Cap Dagangan
Untuk menyemak ketersediaan dan kebolehdaftaran (availability and registrability) cap dagangan anda di Indonesia. (Tempoh: 7 hari bekerja) - Permohonan Pemfailan / Pemeriksaan Cap Dagangan
Untuk menyediakan, melaksanakan, dan memfailkan permohonan cap dagangan anda kepada pejabat pendaftaran cap dagangan Indonesia. (Tempoh: Jangka masa 12 bulan) - Penerbitan & Pendaftaran Cap Dagangan
Setelah Notis Penerimaan (notice of acceptance) diterima daripada pejabat pendaftaran cap dagangan, pihak kami akan mengatur penerbitan cap dagangan anda di warta kerajaan. Sekiranya TIADA bantahan dikemukakan dalam tempoh ditetapkan, maka sijil pendaftaran akan dikeluarkan dan diberikan kepada anda. (Tempoh: Jangka masa 3 bulan)
Dokumen yang Diperlukan:-
- Logo, Nama Jenama, Slogan, Label dalam bentuk salinan perisian (software copy) (format jpeg, pdf, png, gif)
- Klasifikasi cap dagangan atau spesifikasi barangan dan perkhidmatan
- Nama dan alamat pemohon
- Surat Kuasa (Power of Attorney)
- Pengisytiharan / Penyataan Pemilikan (Declaration / Statement of Ownership)
Anggaran Tempoh Masa Bagi Permohonan Cap Dagangan yang Lancar
- 18 sehingga 24 bulan
Pembaharuan Cap Dagangan
- 10 Tahun
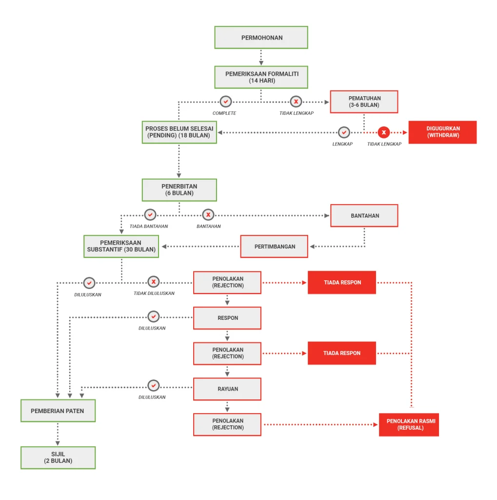
PROSES PENDAFTARAN PATEN DI INDONESIA
Carta alir proses pendaftaran permohonan paten di Indonesia; daripada permohonan hingga pemberian geran.

PROSES PENDAFTARAN REKA BENTUK PERINDUSTRIAN DI INDONESIA
Carta alir proses pendaftaran bagi permohonan reka bentuk perindustrian (ID) di Indonesia, daripada permohonan hingga pemberian geran.

PROSES PENDAFTARAN HAK CIPTA DI INDONESIA
Seni adalah ekspresi kreatif daripada minda manusia dan dizahirkan secara visual, melalui penulisan, bunyi, pergerakan, dalam bentuk 3D, serta dalam format multimedia. Kesemua ekspresi ini yang berasal daripada minda manusia dikenali sebagai karya, yang boleh merangkumi lukisan, puisi, novel, artikel, lakaran, gambar foto, drama, koreografi, arca, filem, permainan komputer, perisian aplikasi, dan juga bangunan.
Hak cipta dan hak-hak berkaitannya adalah penting dalam menyokong kreativiti manusia. Ia memberi insentif kepada pencipta dalam bentuk pengiktirafan dan ganjaran komersil. Pencipta diberi jaminan bahawa karya mereka boleh disebarkan tanpa kebimbangan terhadap penyalinan tanpa kebenaran atau cetak rompak. Penyebaran karya-karya ini dapat memberi ruang dan peluang kepada masyarakat di seluruh dunia untuk mengakses serta menikmati pelbagai budaya, ilmu pengetahuan, dan hiburan daripada latar belakang yang berlainan.
Secara amnya, sesuatu reka bentuk perindustrian terdiri daripada:
- Ciri-ciri 3D, seperti bentuk sesuatu produk,
- Ciri-ciri 2D, seperti hiasan, corak garis, atau warna pada sesuatu produk; atau
- Gabungan satu atau lebih ciri-ciri di atas.
Untuk menuntut hak cipta, idea atau ekspresi tersebut mesti direkodkan dalam bentuk material (CD, DVD, cakera keras, pemacu USB, kad SIM, atau dokumen).











