亚洲国家名单
新加坡
- 新加坡商标
- 新加坡专利
- 新加坡工业设计
- 新加坡版权
新加坡商标注册程序
我们将通过下列步骤处理您在新加坡的商标注册。 请注意,每一步都可以单独申请:
- 商标搜索
检查马来西亚商标的可用性和可注册性。 (时间:3个工作日) - 商标提交申请/审查
准备,执行并将您的商标申请提交给马来西亚商标注册局。 (期限:大约12个月) - 商标公告和注册
一旦收到商标注册通知书,我们会安排您的商标在政府公发栏上公告。 如果在此期间内没有提出反对意见,此后将向您发放注册证书。 (期限:大约3个月)
需要文件:-
- 徽标,品牌名称,标语,软件副本中的标签(Jpeg,pdf,png,gif格式)
- 商标分类或商品和服务的规范/li>
- 申请人的姓名和地址
预计顺利商标申请的时限
- 8至10个月
商标续订
- 10年
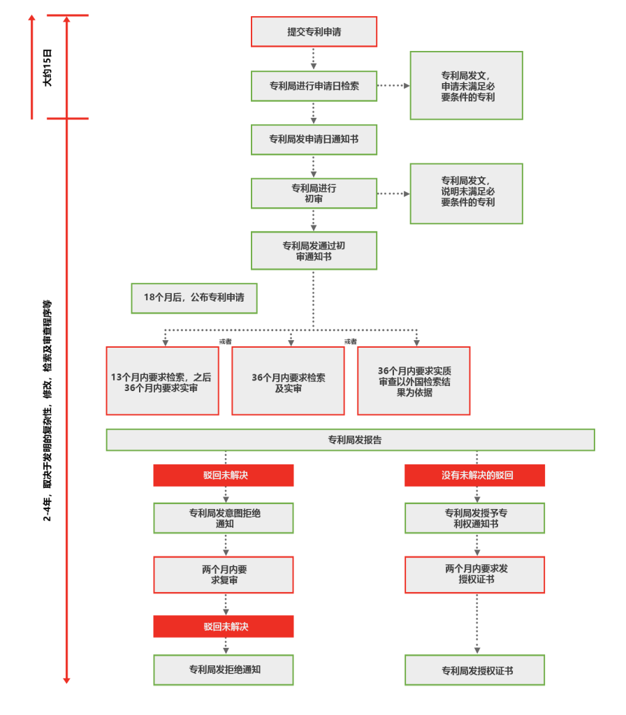
新加坡专利注册程序
Flowchart of registration process for a patent application in Singapore, from application to grant.
For applications filed on or after 14 February 2014

*Deadline is from the declared priority date or, where there is no declared priority date, the Date of Filing of the patent application.
© IPOS
新加坡外观设计注册程序
Flowchart of registration process for an industrial design (ID) application in Singapore, from application to grant.

© IPOS
新加坡版权注册程序
所有这些艺术都是人类思维的创造性表达,并且通过书写,声音,动作,3D和多媒体格式进行视觉表达。所有这些来自人类头脑的表情被称为作品,可以是绘画,诗歌,小说,文章,绘画,照片,戏剧,舞蹈,雕塑,电影,电脑游戏,应用软件和建筑物。
版权及其相关权对人类创造力至关重要。它给予创作者以表彰和公平经济奖励的激励机制。创作者可以放心,他们的作品可以传播,不用担心未经授权的复制或盗版。这反过来又有助于增加对全世界文化,知识和娱乐的接触并增强其享受。
一般来说,工业设计包括:
- 3D功能,例如产品的形状,
- 二维特征,如装饰,图案线条或产品的颜色;要么
- 一个或多个此类功能的组合。
为了声明版权,想法或表达必须以材料形式(CD,DVD,硬盘,拇指驱动器,SIM卡或文档)记录。











